AMC增持国股行,东方资产入股浦发银行达3.44%,成第九大股东。
9月30日(记者梁柯志)浦发银行发布公告表示,为表达对公司未来发展的信心,中国东方资产管理股份有限公司(以下简称“东方资产”)及其一致行动人通过二级市场购买普通股以及可转债转股的方式增持了公司股份。

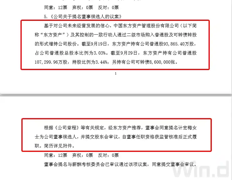
公告称,截至9月19日,东方资产持有公司普通股共计93,865.40万股,占公司普通股总股本的3.03%。截至9月29日,东方资产持有的公司普通股增至107,299.96万股,持股比例上升至3.44%,同时仍持有公司可转债8,600,000张。

根据浦发银行公司章程,东方资产管理公司推荐其上海分公司党委书记计宏梅担任浦发银行董事,该提名已获得董事会一致通过。不过,董事人选仍需经过股东大会审议方可正式任命。
浦发银行公告并未透露股东大会召开时间等事宜。
东方资产持股比已超越信达,成新晋第9大股东
就在三个月前,另一家AMC信达资产通过债转股成为浦发银行主要股东,并成功推荐董事成员。
6月30日,浦发银行发布公告称,中国信达资产管理股份有限公司下属子公司信达投资有限公司(以下简称“信达投资”)将其持有的1.1785亿张浦发转债转换为公司A股普通股,累计转股数量为9.1217亿股。由此,信达投资进入浦发银行前十大股东之列。
同日,信达资产提名信达投资有限公司党委书记、董事长林华喆担任浦发银行董事一职,已获得相关审议通过。 此次人事变动体现了国有金融资本在金融机构治理结构中的持续参与与布局。林华喆此前在信达投资的职务显示其具备丰富的资产管理与企业经营经验,此次出任浦发银行董事,或将为其带来更为多元化的视角与资源支持。这一任命也反映出金融机构在董事会成员构成上对专业背景与行业经验的重视。
至此,如果计宏梅顺利当选董事,浦发银行董事会将出现两名来自AMC的股东代表,在国有股份制银行中较为少见。
记者注意到,根据浦发银行2025年中报显示,中信达投资持股比例为3.03%,位列前十大股东中的第九位。而东方资产此次增持后,已超越信达投资,成为浦发银行新的第九大股东。 从目前的股权结构来看,东方资产的进入可能对浦发银行未来的治理结构和战略方向产生一定影响。随着股东结构的变化,市场也更加关注其后续在公司决策中的角色与影响力。这种变化反映出资本市场的动态调整,同时也提示投资者需持续关注银行股权变动背后的动因与趋势。
四大AMC今年均集中增持国股行
记者注意到,目前公开信息显示,随着东方资产此次入股浦发银行,四大资产管理公司(AMC)在今年均采取了集中增持国有及股份制银行股份的行动,主要方式包括债转股和二级市场增持等,相关持股比例均已达到可推荐董事任职的标准。 从当前情况来看,四大AMC的这一系列动作,显示出其在金融领域布局的进一步深化。通过增持银行股权,不仅有助于增强自身在金融体系中的影响力,也反映出当前经济环境下,资产管理公司在支持实体经济、优化金融资源配置方面所扮演的角色正在发生变化。同时,这种增持行为也可能对银行的治理结构产生一定影响,值得持续关注。
据不完全统计,由华融资产重组而成的中信金融资产在今年1月、5月、6月和7月,多次在二级市场分别增持光大银行、中国银行股权,最终持有8%的光大银行股份、18.02%的中国银行股份。
早在2024年12月20日,中信金融资产股东代表、总裁李子民已正式担任中国银行董事一职,这一人事安排显示出中国银行在董事会结构上对专业金融背景的重视。从公司治理角度看,这样的任命有助于增强董事会在资产管理与风险控制方面的专业性,也为银行未来在复杂市场环境中的稳健发展提供支持。
9月26日,光大银行董事会召开会议,审议通过了《关于中国光大银行股份有限公司第十届董事会董事候选人的议案》,该议案将提交股东会进行审议。其中,中信金融资产副总裁赵晶晶作为新面孔首次进入董事会,标志着光大银行在管理层结构上迎来新的变化。 此次人事调整反映出银行在战略发展和管理团队多元化方面的考量。赵晶晶的加入或许将为董事会带来不同的视角与经验,尤其是在当前复杂多变的金融环境下,这有助于提升决策的全面性和前瞻性。同时,这也体现了金融机构在人才引进上的开放态度,有利于推动整体治理水平的提升。
此外,在2025年6月举行的民生银行股东大会上,会议审议并通过了关于选举长城资产副总裁郑海阳担任非执行董事的提案。根据民生银行公司章程中对董事提名的相关规定,这表明中国长城资产在该行的持股比例已超过3%。